首页
资讯中心
中居视线
中居设计
财言社
家居质量研究院
2023设计师严选品牌
搜索
文章详情
法狮龙25%股权“易主”
2025-08-01
来源:
7月28日星期一,
停牌仅一天后,法狮龙
家居建材有限公司
(605318)控股权结构调整方案火速出炉
,
控股股东法狮龙投资控股有限公司
罕见
大手笔协议转让超
过
25%股权,引入产业背景深厚的屹华山汇作为战略投资者,交易
总
额高达8.46亿元。
新股东组合不仅斥巨资入场,更通过精密的“表决权委托+一致行动”安排,确保屹华山汇拥有强大话语权。
目前法狮龙
股票
已于
7月29日复牌。
法狮龙实控人未变
股权
转让后,
法狮龙
原实控人阵营(法狮龙投资控股有限公司+沈正华+王雪娟)持股比例从70.01%降至44.72%,
但
仍牢牢掌握公司控制权。新股东组合(屹华山汇+周福海+博智兴宇)合计持股 25.29%。
其中,
屹华山汇
作为
领投方
,
斥资约4.66亿,拿下 13.93% 股权
;
跟投方周福海(自然人)出资约1.79亿,获得 5.36% 股权
;
跟投方B博智兴宇(私募基金)出资约2.01亿,获得 6% 股权。
三方合计出资 8.46亿元,受让法狮龙 25.29% 的股份(共31,791,649股),每股作价 26.62元。
屹华山汇、周福海、博智兴宇共同承诺,本次受让的股份在完成过户登记后 24个月内不减持,显示长期看好姿态。
法狮龙
强调
公司
实际控制人未
因股权转让而
变更
,
且
本次转让不影响其在人员、资产、财务、业务、机构等方面的独立性,日常运营照常。
新股东“抱团”
周福海和博智兴宇将所持全部股权(合计 11.36%)对应的投票权、提名权等核心权利,独家且不可撤销地全权委托给屹华山汇行使,
相当于将
表决权“打包”委托
,
为期 24个月。
三方同时签署协议,约定在上市公司所有决策中保持步调一致,且最终以屹华山汇的意见为准,有效期同样 24个月。
通过直接持股(13.93%)加上受托行使的表决权(11.36%),屹华山汇实际可支配的公司表决权比例高达25.29%,成为法狮龙极具分量的战略股东和决策重要参与者。
缘何
引入
新股东?
除了获得资金支持外,法狮龙
明确表示,此举旨在为
公司
及所在地浙江海盐引入屹华山汇的产业资源和战略支持
,
目标直指加速战略布局、拓展市场空间、促进业务持续健康发展。:核心诉求是借力战略投资者资源,驱动长期增长。
同时,
公告特别点出“为海盐当地引进优质产业资源”,显示地方产业协同的考量
,
着眼未来。
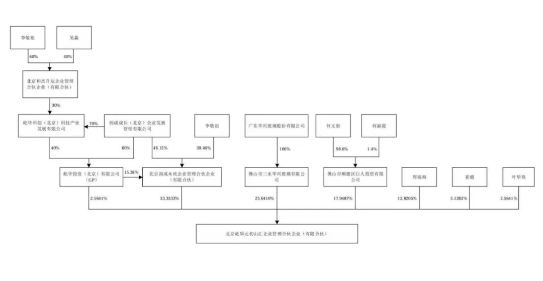
屹华山汇何许人也?
成立于2024年8月
的北京
屹华
元初山汇企业管理合伙企业
是一家有限合伙
公司
。实控人李敬祖,通过屹华投资(北京)有限公司担任其执行事务合伙人,并通过润成成长(北京)企业发展管理有限公司进行控制。
该公司经营范围
企业管理、技术服务、
工程管理服务
、
AI应用
软件开发、
卫星技术、云计算、
新能源(风能、太阳能)技术服务、新材料研发等。
其产业背景与法狮龙寻求协同发展的方向
,
如绿色建材、智能家居
以及其他
科技赋能等
方面
存在
协同
空间。
结语:
法狮龙此次股权结构调整动作迅速、规模可观。8.46亿真金白银引入以屹华山汇为核心的战略投资者组合,并通过精密的治理安排赋予其显著影响力,彰显了公司寻求外部资源赋能、加速发展的决心。屹华山汇的产业背景能否与法狮龙产生“化学反应”,将是未来重要的观察点。
分享
发表评论
登录评论
匿名评论
提交
提交
推荐阅读
穿越周期的“设计加法”:美凯龙M+生态的价值重构新算法
3月23日,由红星美凯龙与三棵树联合主办、TOTO战略合作、威罗支持的“创造美好家居生活”M+中国高端室内设计大赛2025颁奖礼在上海隆重举行。来自全国的设计精英、大咖评审团、品牌代表及红星美凯龙核心经营管理团队齐聚一堂,共同见证中国室内设计界的荣耀时刻。 这场行业盛典恰逢红星美凯龙成立四十周年。会上,红星美凯龙发布了新的企业使命愿景,并提出未来三年“30+10+1”的战略新目标。这三...
谁在设计“设计师”?红星美凯龙M+设计中心的赋能之道
当家居行业告别高速增长的红利期,步入存量博弈的新周期,一个曾被长期忽视的角色正在浮出水面——设计师。 为什么是设计师?因为在家居消费的价值链条中,设计师正成为关键的“决策入口”。据《2025-2026软装行业大调研报告》,当前全案公司的方案转化率不足18%,工厂优质产能闲置超40%——供需两端严重错配。消费者需要的不是更多的产品选择,而是“谁能帮我做出对的选择”。这正是设计师的价值所...
存量时代的“棋眼”:红星美凯龙M+设计中心的破局与落子
当家居行业告别高速增长的红利期,步入存量博弈的新周期,企业必须随之而变。 2026年3月23日,红星美凯龙在M+中国高端室内设计大赛颁奖礼上宣布,企业使命愿景焕新为"创造美好家居生活"“打造世界一流的商业品牌”,战略定位升级为"家居生活新商业运营商"与"家居产业生态服务商"。与此同时,M+高端家装设计中心提出未来三年"30+10+1"的新目标——打造30个城市旗舰样板、落地10个"材料...
家电厨电轮番涨价
中东战火推动石油价格上涨,叠加AI数据中心扩建引发的存储芯片价格攀升,正逐步传导至家电行业。 第一财经记者了解到,4月1日起,部分家电企业上调了彩电、空调、冰箱、洗衣机等一些型号家电产品的供货价,涨幅从2%到10%不等,烟机、灶具等大厨电的涨幅甚至在10%-20%左右。 由于目前零售商卖的还是库存,终端零售的涨价“体感”还不明显,预计本月会逐渐体现。有企业和零售商担忧,涨价给增长乏力...
【2026中国好工匠系列展播】王涛:静守匠心二十八年 无声处见真章
在装修行业的洪流中,总有这样一类人:他们不善言辞,不擅长用华丽的语言包装自己,却总在默默躬身前行,把每一件事做到极致。王涛就是这样的人。从1996年怀揣手艺梦北上入行,到如今年过五十仍是深耕一线的资深工长,二十八年的时光里,他没有惊天动地的豪言壮语,却以内敛沉稳的性格为底色,用极致的自我要求、实打实的行动,在一砖一瓦、一管一线间,书写着独属于装修工匠的初心与坚守。缘起:默默扎根一线 于实干中...
【2026中国好工匠系列展播】苏阿喜:匠心筑家二十余载 以诚立身绘就装修行业奋进底色
在装修行业深耕二十余载,从事业单位走出的跨界者,到精通工艺、手握众多高端别墅项目的资深匠人,江苏泰州籍装修人苏阿喜恰逢房地产行业蓬勃发展的时代浪潮,怀揣着对新鲜事业的向往告别平淡,在装修领域躬身耕耘。他以诚信为基、以匠心为魂,在行业的浪潮中稳步前行,用一个个精品工程、一次次暖心服务,诠释着新时代装修人的责任与担当,成为行业中一抹亮眼的底色。乘时代东风跨界 从零起步筑牢行业根基恰逢改革开放后房...
【2026中国好工匠系列展播】李五一:三十余载守匠心 家装一线铸口碑
一把木工刨,一柄墨斗,行囊里装着桐城老家拜师学成的手艺,心怀对生活的期许,1993年,李五一踏上了北漂的路。这一走,便在京城的家装行业扎下了根,三十余载春秋,他从一名青涩的木工手艺人,成长为家装行业人人称道的匠心标杆,用一凿一刨的坚守、一言一行的真诚,在家装一线浇筑出沉甸甸的口碑,让新时代的工匠精神,在平凡的装修工地里熠熠生辉。初入京城:一凿一刨磨技艺,站稳行业脚跟初到北京时,家装行业尚未兴...
喜临门,爆了个大雷
3月底,喜临门发现子公司被莫名划走一个“小目标”,于是第一时间立了案,可随后的剧情,恐怕连编剧都不敢这么写... ...接下来,喜临门实控人股份被司法冻结,公司面临ST风险,公司居然还把自家老板告上了法庭,证监会也来立案调查了,连公司带老板,两份立案通知书... ...卖床垫的喜临门,近期大抵是睡不好了。4月1日晚,喜临门一口气甩出来六份公告。看完以后,怎么说呢,大概可以将其形容为:2026...
北阳绿建20周年庆典在京圆满举行:以安全与品质,致敬时代与人居未来
北阳绿建与东屋世安正式签署战略合作协议,双方将聚焦高端住宅安防系统,联合打造更安全、更智能的大宅实体安防解决方案,开启高品质居住安全新时代。
精一股份朱政臣:以人本内核锚定方向 以长期主义深耕办公坐具赛道
当前办公坐具行业正深陷同质化内卷、出口承压、成本高企与供需错配的多重困境,如何破局高质量发展成为全行业共同命题。第 57 届中国家博会(广州)期间,中居文化高级合伙人、新浪家居执行总经理叶玲菊走进展会现场,对话深耕行业十七年的头部企业精一股份董事长朱政臣,围绕人本化产品、内外销双循环、全球化布局等核心方向,拆解企业突围逻辑,为行业转型提供可借鉴的实践样本。 (图:精一股份董事长朱政臣接...
新浪家居走进精一股份|多品牌全场景硬核创新 锚定办公坐具新未来
2026年3月28日-31日,第57届中国家博会(广州)办公环境及商用空间展于广交会展馆盛大启幕。为探寻行业突围路径,新浪家居作为家居行业权威媒体,走进展会现场,对话办公椅源头头部企业——广东精一家具股份有限公司。精一股份携精一、谷腾、弘时、英陆华、优百丽五大品牌重磅亮相,以超4000平方米展出面积、上百款创新产品构建全场景办公坐具解决方案,成为展会办公领域核心亮点。媒体代表与董事长朱政...
华帝COO韩伟:破局立新,以“全域协同、效率革命”迎战行业新周期
3月30日,华帝“人生净界”新品发布会在杭州举行。这场发布会,不仅官宣全新代言人张凌赫并重磅发布非遗美学瓷话套系,清晰地传递出华帝面向未来的战略航向。 发布会上,华帝股份COO韩伟深度剖析厨电行业变革趋势,系统阐释华帝从经营、产品、品牌营销三大维度重构产业逻辑的核心路径,为厨电行业穿越存量周期、实现高质量增长提供全新范式。 时代拐点已至 当前,厨电行业正身处后房地产时代与后国补时代叠加...
【2026中国好工匠系列展播】鲁应胜:以匠心琢精工 以诚心暖万家 皖籍工匠的京装二十余载耕耘
自皖北漂赴京,白手起家深耕家装行业,合肥籍工匠鲁应胜出身匠门,受家中兄长手艺熏陶,二十余载扎根京城家装市场。他以实用精工为施工核心,以严苛标准坚守匠人初心,以诚心服务对待每一位业主,在老房改造、家装施工的赛道上攻坚克难,不断精进工艺、紧跟行业趋势,用扎实的手艺与真诚的服务,为万千家庭筑造温馨居所,诠释着新时代家装工匠的责任与坚守。皖籍北漂踏京装 匠门出身启征程鲁应胜的京装之路,始于一场白手起...
【2026中国好工匠系列展播】陈国红:以精工立本 以初心筑家 皖籍工匠的京装深耕之路
从外企职场人跨界家装行业,从兼职接单到专职深耕,从发现行业乱象到立志树立工艺标准,安徽籍工匠陈国红扎根北京家装市场二十余载,始终以真诚为底色、以精工为追求,在装修行业的浪潮中坚守匠心,不断研学精进、规范工艺,用实际行动诠释着新时代家装工匠的责任与担当,为北京家装行业的规范化、品质化发展注入着实干力量。缘起装修遇乱象 跨界入局守初心2003年,陈国红来到北京,彼时的他任职于外资企业,与家装行业...
AI 赋能舒适生活芝华仕头等舱补全智慧客厅拼图
2026 年 3 月 22 日,无锡,全球功能沙发领军品牌芝华仕头等舱举办主题新品发布会,重磅推出全新智能语音功能沙发系列产品。
集成吊顶行业的开创者,扭亏的很勉强
集成吊顶行业的开创者——友邦吊顶,在2025年交出了一份喜忧参半的成绩单。这家2004年发明集成吊顶的公司,曾经是行业的绝对龙头。但2025年的年报显示,公司实现营业收入4.98亿元,同比下滑20.24%。虽然归母净利润实现了1237万元,看起来扭亏为盈——要知道2024年可是亏了1.12个亿——但这个“盈利”的水分,值得好好掂量掂量。盈利全靠“外快”先看一组数据:2025年友邦吊顶的扣非净...
富森美,豪横分红
在成都,买建材家居,大概率绕不开富森美。这家西南地区最大的家居卖场运营商,2025年交出了一份有点拧巴的成绩单:营收11.99亿元,同比下降16.14%;归母净利润5.55亿元,同比下降19.52%。业绩双降,不算好看。但公司依然推出了每10股派3.10元(含税)的分红预案,合计派发现金2.32亿元。加上2025年内已经实施的2024年度分红(每10股6.8元)和2025年半年度分红(每10...
酷家乐,越过山丘
3月29日,港交所的一则披露信息,让杭州西溪的算法之光再次照进资本市场的聚光灯下——空间智能独角兽群核科技(Manycore Tech Inc.)正式通过港交所上市聆讯,更新后的聆讯后资料集已挂网公示。这意味着,这家成立于2011年、旗下拥有全球最大空间设计平台“酷家乐”的科技公司,距离港股主板挂牌只差最后一步。若顺利完成,群核科技将成为“全球空间智能第一股”,同时摘得“杭州六小龙”首家IP...
海信视像,涨落之间的“三道坎”
营收微降,利润却逆势增长近10%。这背后,海信视像是高端化战略的“硬实力”,还是一场金融游戏?透过2025年报,我们拆解海信视像增长的多维原因。一份“矛盾”的答卷2025年,海信视像交出了一份看似“矛盾”的答卷:营收微降1.45%,归母净利润却逆势增长9.24%,达到24.54亿元。在全球电视出货量几乎零增长(-0.1%)的背景下,这份成绩单并不平庸。更值得玩味的是,其毛利率提升了0.78个...
喜临门,家贼难防
近日,喜临门2026年新品床垫陆续发布,正值品牌高光时刻。然而,一则来自喜临门健康睡眠科技股份公司的公告,却让市场嗅到了一丝不寻常的味道。这家以床垫闻名的家居企业,突然自曝“家丑”:控股子公司喜途科技有限公司的银行账户,竟被非法划走1亿元,公司发现后,不仅火速向公安机关报案,还主动将相关账户“保护性冻结”,涉及资金高达9亿元。两笔资金相加,合计超过10亿元,占公司最近一期经审计净资产的26....